2025年初级会计职称考试大纲
2025 年度初级会计专业技术资格 考试大纲
一、能力要求能力要求是对应试人员专业知识掌握程度的具体要求, 分为掌握、熟悉、了解 3 个等级要求。 (一)掌握的内容,要求应试人员对相关知识点能够全 面、系统掌握,并能够分析、判断和处理实务中相关的问题。
(二)熟悉的内容,要求应试人员对相关知识点能够准 确理解,并能够解决和处理实务中相关的问题。
(三)了解的内容,要求应试人员对相关知识点能够一 般性理解。
二、考试科目初级会计专业技术资格考试包括《初级会计实务》、《经 济法基础》2 个科目。
三、考试题型《初级会计实务》科目试题题型为单项选择题、多项选 择题、判断题、不定项选择题。2《经济法基础》科目试题题型为单项选择题、多项选择 题、判断题、不定项选择题。
四、调整内容2025 年度初级会计专业技术资格考试大纲主要调整如 下:
(一)《初级会计实务》科目考试大纲。
1.第二部分会计基础“(七)会计信息化”中增加“单 位会计数据处理和应用”。
2.删除了第六部分收入“(四)特定交易的会计处理” 中的“售后回购”。
3.调整了部分知识点的能力要求等。
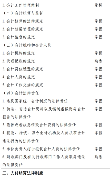
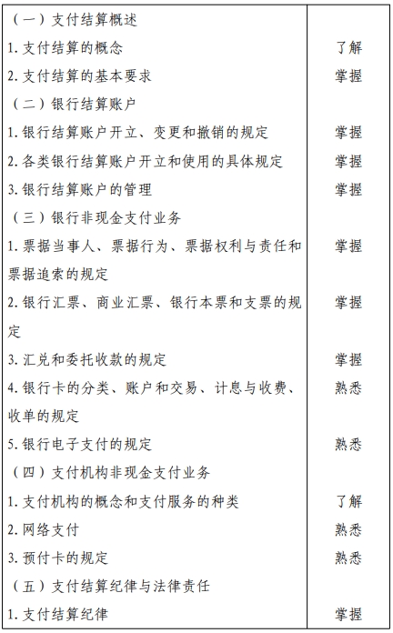
(二)《经济法基础》科目考试大纲。
1.删除了第五部分所得税法律制度“(一)企业所得税 法律制度”中的“特别纳税调整”、“企业重组业务企业所 得税处理”,第六部分财产和行为税法律制度“(七)资源 税法律制度”中的“资源税税目”。
2.调整了部分知识点的能力要求等。



























参与评论
评论列表